PROJETOS PRODUZIDOS NO 2º SEMESTRE DO ANO DE 2025
1. Projetos da Disciplina de Seguridade Social
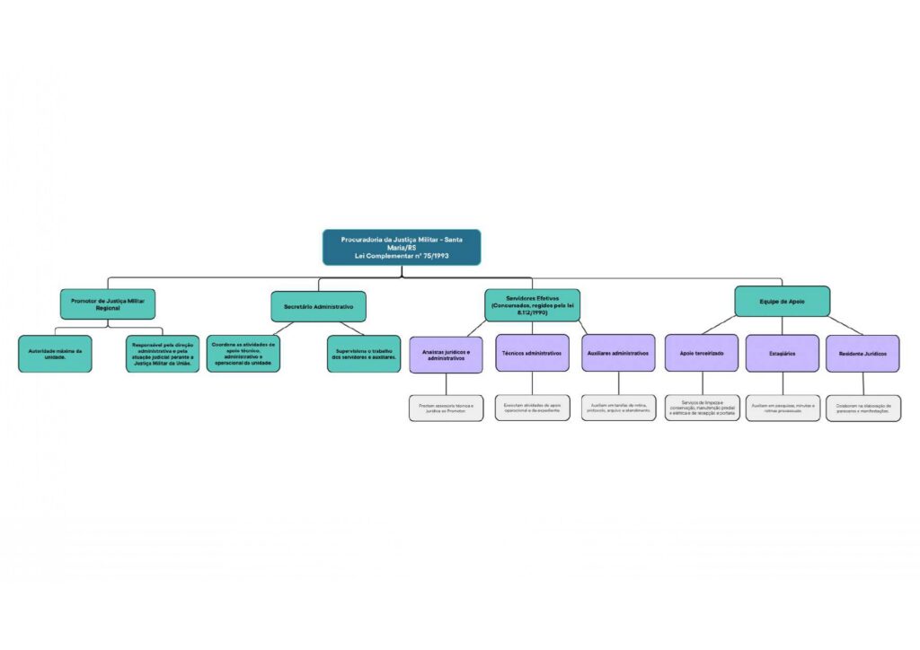
2. Projetos da Disciplina de Direito Administrativo I
3. Projetos da Disciplina de Direito do Consumidor – Drops do Consumidor
Taxa de Serviço
Anúncios em Serviços de Streaming Pagos
Golpes em Compras Online
Golpes Virtuais
Vício Oculto
Direitos do Procedimento Estético
Direito de Arrependimento em Compras Online
Vícios da Informação
Amostra Grátis e Direito do Consumidor
O Influenciador é Responsável pelo o que Compramos?
Jogo de Apostas que Fecha o Servidor
Comandas
Aplicativos de Delivery e a Relação de Consumo
Produtos Divulgados pelos Influenciadores



















































































































































































































































































